Thanh Phong✔
Editor
Có rất nhiều loại TV khác nhau, mỗi loại đều có ưu và nhược điểm riêng. Vậy nếu bạn đang tìm mua một chiếc TV mới, làm thế nào để chọn được loại phù hợp nhất với mình?
Bài viết này sẽ phân tích các loại tấm nền TV phổ biến nhất mà bạn có thể gặp trên thị trường và đưa ra một vài gợi ý để giúp bạn quyết định loại nào phù hợp.
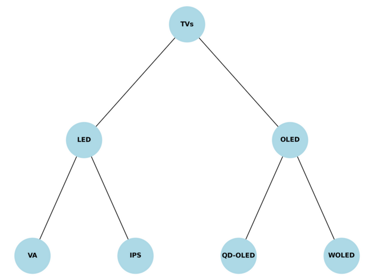
Cây phả hệ TV
Cây phả hệ TV năm 2025 chủ yếu được chia thành hai loại chính: LED và OLED. Các thuật ngữ này đề cập đến cách TV tạo ra ánh sáng cho phép bạn nhìn thấy hình ảnh. Cả LED và OLED đều có hai loại chính, nhưng có rất nhiều biến thể khác nhau. Ngay cả trong cùng một loại tấm nền, chúng không được tạo ra giống nhau, và bất kỳ loại tấm nền nào cũng có những mẫu tốt và xấu. Điều quan trọng là phải xem xét hiệu suất cụ thể của mẫu bạn quan tâm trước khi quyết định mua, nhưng việc biết loại tấm nền bạn đang tìm kiếm có thể giúp thu hẹp phạm vi tìm kiếm chiếc TV phù hợp. Các nhà sản xuất tấm nền TV cũng đang nỗ lực không ngừng để cải tiến các công nghệ hiện có, vì vậy, ngay cả từ năm này sang năm khác, hiệu suất vẫn có thể có sự khác biệt đáng kể.
Dưới đây là những điểm cơ bản của hai loại tấm nền LED và OLED cùng các biến thể của chúng. Bài viết sẽ tập trung vào các công nghệ TV vẫn được sử dụng vào năm 2025 nên sẽ không đề cập đến các loại màn hình đã lỗi thời như màn hình plasma, CCFL hoặc CRT.
Lựa chọn phù hợp cho:
Mặc dù hầu hết TV trên thị trường hiện nay được quảng cáo là LED, nhưng thực tế chúng không phải là TV LED. Đây thực chất là TV LCD sử dụng đèn nền LED để chiếu sáng màn hình. Những đèn LED này thường được sắp xếp theo dạng lưới ngay phía sau màn hình (LED chiếu sáng nền) nhưng cũng có một số TV sắp xếp các đèn LED thành một hàng dọc theo mép màn hình (LED chiếu sáng cạnh – edge led). TV LED thực sự cũng tồn tại, nhưng chúng thường được gọi là Micro LED và cực kỳ đắt tiền.
Có hai loại TV LED chính trên thị trường: VA và IPS. Trong khi phần LED trong tên gọi bắt nguồn từ đèn nền, VA hoặc IPS đề cập đến bộ phận của TV chịu trách nhiệm quyết định lượng ánh sáng cần cho qua màn hình, kiểm soát các mức độ đỏ, xanh lá cây và xanh lam tạo nên mỗi điểm ảnh. Hãy tưởng tượng nó giống như mống mắt của máy ảnh, VA và IPS chỉ đơn giản là kiểm soát luồng ánh sáng từ đèn nền đi qua từng điểm ảnh phụ.
TV LED vẫn chiếm phần lớn thị trường TV. Mọi hãng đều bán TV LED, với mọi kích cỡ mà bạn có thể tưởng tượng, từ những chiếc TV nhà bếp nhỏ 24 inch cho đến những chiếc TV khổng lồ 115 inch có thể lấp đầy cả một bức tường. TV LED cũng có nhiều phân khúc khác nhau, vì vậy bất kể bạn đang tìm kiếm điều gì, sẽ luôn có một chiếc TV LED đáp ứng nhu cầu.
VA
Lựa chọn phù hợp cho:
Ngoài ra còn có một số biến thể của tấm nền VA, bao gồm HVA và WHVA. Tấm nền HVA đã được sử dụng trong vài năm nay và mang lại những cải tiến không đáng kể so với công nghệ VA cũ. WHVA lần đầu tiên xuất hiện vào năm 2025 trên các TV gồm TCL C8K, Samsung QN90F và Samsung QN990F, cung cấp gam màu rộng hơn so với tấm nền HVA truyền thống và góc nhìn tốt hơn một chút.
IPS
Lựa chọn phù hợp cho:
Ngoài ra còn có một vài biến thể của IPS, phổ biến nhất là ADS và ADS Pro. Chúng ta thường nhóm tất cả chúng lại với nhau dưới dạng IPS, nhưng tấm nền ADS cải thiện IPS ở nhiều khía cạnh khác nhau, bao gồm độ đồng đều màu sắc, góc nhìn và độ sáng. Tấm nền ADS đã vượt trội hơn IPS về mức độ phổ biến, và hầu hết các tấm nền IPS trên thị trường vào năm 2025 thực chất là ADS hoặc ADS Pro.
Không giống như đèn LED cần đèn nền để tạo ra ánh sáng, OLED hoàn toàn tự phát sáng. Thay vì đèn LED nằm sau lớp TFT, mỗi điểm ảnh OLED riêng lẻ tự phát ra ánh sáng. Điều này mang lại trải nghiệm phòng tối thực sự ngoạn mục, với màu đen sâu thẳm ngay cả trong những cảnh phức tạp nhất, với độ đồng đều hoàn hảo và hoàn toàn không có quầng sáng xung quanh các điểm sáng.
Tuy nhiên, đó chưa phải là tất cả! OLED cũng là TV tuyệt vời cho chơi game, với thời gian phản hồi gần như tức thời. Chúng nhanh hơn bất kỳ công nghệ LED nào, mang lại chuyển động rõ nét mà không bị nhòe hình đáng kể phía sau các vật thể chuyển động nhanh. Tuy nhiên, OLED không hoàn hảo, vì chúng thường không sáng bằng đèn LED cao cấp và có khả năng bị lưu ảnh khi tiếp xúc với nội dung tĩnh.
Có hai loại OLED chính vào năm 2025: WOLED và QD-OLED. Mặc dù cả hai đều mang lại màu đen sâu thẳm và thời gian phản hồi tức thì như nhau, nhưng vẫn có một số khác biệt đáng chú ý giữa chúng, và mỗi loại đều có ưu và nhược điểm.
OLED thường được coi là TV ở phân khúc tầm trung trở lên. Chúng bị hạn chế hơn về kích thước và giá cả so với LED, vì vậy nếu bạn có ngân sách eo hẹp, bạn khó có thể tìm thấy sản phẩm mình cần. Có một vài mẫu OLED 42 và 48 inch, nhưng hầu hết các mẫu OLED chỉ có kích thước từ 55 đến 77 inch. Nếu bạn muốn một chiếc màn hình nhỏ hơn, cũng có rất nhiều màn hình OLED, một số trong số đó còn được tích hợp nền tảng thông minh để bạn có thể sử dụng như một chiếc TV. Ngoài ra còn có một vài mẫu 83 và 97 inch, nhưng các mẫu OLED cỡ đó hiện tại có chất lượng hiển thị không tốt bằng các mẫu có kích thước nhỏ hơn và chúng rất đắt. Nhìn chung, OLED thường mang lại chất lượng hình ảnh tốt nhất trên thị trường, nhưng giá khởi điểm lại cao hơn so với LED và kích thước cũng bé hơn, hiện không có TV OLED cỡ trên 100 inch còn TV LED có tới 115 inch rồi.
WOLED
Lựa chọn phù hợp cho:
WOLED là loại tấm nền OLED lâu đời nhất hiện có trên thị trường. Nó là viết tắt của white organic light-emitting diode (đi-ốt phát quang hữu cơ trắng), dùng để chỉ ánh sáng được sử dụng để tạo ra hình ảnh. TV WOLED sử dụng một lớp vật liệu OLED để tạo ra ánh sáng trắng làm đế tấm nền. Ánh sáng này sau đó đi qua ba bộ lọc màu để tạo ra các điểm ảnh phụ màu đỏ, lục và lam. Điểm ảnh phụ thứ tư cho phép ánh sáng trắng đi thẳng mà không cần bộ lọc; điều này được sử dụng để tăng độ sáng tổng thể của mỗi điểm ảnh. Tấm nền WOLED rất phổ biến và đã được các thương hiệu như LG và Sony sử dụng trong nhiều năm.
QD-OLED
Lựa chọn phù hợp cho:
Sự khác biệt lớn nhất giữa hai loại tấm nền này là cách chúng xử lý ánh sáng xung quanh. Tấm nền QD-OLED không có lớp phân cực. Điều này giúp tăng độ sáng tối đa và góc nhìn, nhưng có một nhược điểm lớn: tông màu hồng/tím dễ nhận thấy khi xem trong phòng có ánh sáng xung quanh. Ngay cả trong phòng tối, ánh sáng phát ra từ TV vẫn có thể phản chiếu lên tường và gây ra hiệu ứng không mong muốn này. Không phải ai cũng gặp phải hiệu ứng này, nhưng nếu bạn gặp, nó có thể khá khó chịu. Tin tốt là vấn đề này chủ yếu xảy ra trong phòng sáng, vì vậy nếu bạn đến cửa hàng bán lẻ điện tử địa phương và xem trực tiếp, bạn có thể so sánh QD-OLED với WOLED tại đó và xem bạn có nhận thấy sự khác biệt về màu sắc hay không. Các phòng trưng bày thường không phải là nơi tốt để so sánh chất lượng hình ảnh, nhưng trong trường hợp này, điều đó thực sự hữu ích.
Các tấm nền được đề cập ở trên không phải là loại TV duy nhất hiện có, nhưng bạn phải cẩn thận. Các nhà sản xuất TV thích tạo ra đủ loại thuật ngữ tiếp thị mới để bán TV. Hầu hết các thuật ngữ tiếp thị này không đề cập đến loại tấm nền cụ thể được sử dụng (các nhà sản xuất thường rất kín tiếng về điều này), nhưng chúng có thể đề cập đến các tính năng cụ thể trong cấu trúc của TV.
Mini LED
Mini LED thực chất không phải là một loại TV. Nó chủ yếu là một thuật ngữ tiếp thị được các nhà sản xuất sử dụng để chỉ rằng TV có tính năng làm mờ cục bộ toàn mảng chất lượng cao hơn, với đèn nền được tạo thành từ nhiều đèn LED nhỏ thay vì một số ít đèn LED lớn như các thế hệ trước. Tuy nhiên, điều này không phải lúc nào cũng đúng, vì vậy bạn thực sự cần xem xét hiệu suất thực tế của TV.
Ví dụ, Samsung The Frame Pro 2025 được tiếp thị là Mini LED, nhưng nó sử dụng tính năng làm mờ cục bộ chiếu sáng cạnh mà hầu như không có tác dụng gì. Một số thương hiệu thích tập trung vào số lượng vùng làm mờ, nhưng ngay cả điều đó cũng không phản ánh toàn bộ bức tranh, vì việc có nhiều vùng tối hơn cũng không quan trọng nếu TV thiếu khả năng xử lý cần thiết để kiểm soát các vùng một cách chính xác. Mini LED hướng đến việc cạnh tranh với OLED về hiệu suất phòng tối, nhưng các TV này vẫn chưa đạt được điều đó.
Micro LED
Micro LED là một loại tấm nền tương đối mới, nhằm mục đích kết hợp các điểm mạnh của Mini LED và OLED. Trong khi tấm nền Mini LED có hàng trăm (thậm chí hàng nghìn) đèn LED, thì tấm nền Micro LED lại có một đèn LED riêng cho mỗi điểm ảnh phụ. Vì những chiếc TV này có thể kiểm soát lượng ánh sáng phát ra từ từng điểm ảnh phụ riêng lẻ, chúng có độ tương phản tuyệt vời tương tự như OLED, nhưng lại không có các nhược điểm của OLED chẳng hạn như hiện tượng lưu ảnh. Chúng cực kỳ sáng, rực rỡ sắc màu và rất, rất đắt. Samsung là một trong những nhà tiên phong lớn nhất trong công nghệ này trong những năm gần đây nhưng giá của các TV Micro LED vượt rất xa tầm với của người tiêu dùng thông thường.
RGB Mini LED
RGB Mini LED là công nghệ sắp ra mắt, nhằm thu hẹp khoảng cách giữa Mini LED và Micro LED, cải thiện màu sắc và hiệu suất làm mờ cục bộ với mức giá phải chăng hơn. Thay vì sử dụng đèn LED xanh lam làm đèn nền, RGB Mini LED sử dụng đèn LED đỏ, xanh lá cây và xanh lam riêng biệt trong mỗi vùng làm mờ. Điều này giúp loại bỏ nhu cầu sử dụng bộ chuyển đổi màu chấm lượng tử hoặc bộ lọc màu kém hiệu quả, đồng thời cải thiện hiệu suất làm mờ cục bộ.
Mặc dù chưa có thông báo chính thức nào được các hãng đưa ra ở thời điểm hiện tại nhưng có nhiều tin đồn rằng Sony, TCL và Hisense sẽ ra mắt TV RGB Mini LED trong năm tới. Không giống như Micro LED, những tấm nền này dự kiến sẽ có giá cả phải chăng hơn nhiều, vì vậy chúng ta sẽ được nghe nhiều hơn về RGB Mini LED trong vài tháng tới.
QLED
Cũng giống như Mini LED ở trên, QLED không thực sự mang ý nghĩa gì cả. Nó thường ám chỉ một dạng công nghệ gam màu rộng, phổ biến nhất là công nghệ chấm lượng tử. Chấm lượng tử đơn giản là một cách tốt hơn nhiều để tạo ra màu sắc, và khi được sử dụng đúng cách, những chiếc TV này thường có màu sắc tốt. Chúng có thể được tìm thấy trên hầu hết mọi chiếc TV, và vì nó chỉ là một lớp bổ sung, nên việc chúng sử dụng tấm nền VA hay IPS, hay bất kỳ biến thể nào khác, đều không quan trọng.
QLED chỉ là một thuật ngữ tiếp thị cho công nghệ gam màu rộng; các thương hiệu khác nhau đã nghĩ ra tên gọi riêng cho nó, nhưng tất cả đều đề cập đến công nghệ gam màu rộng. Dưới đây chỉ là một vài ví dụ từ một số thương hiệu khác:
Samsung: QLED, Neo QLED
LG: QNED
Sony: Triluminos/Triluminos Pro
Hisense: ULED
TCL: QLED, QD-Mini LED
Tất cả các thuật ngữ tiếp thị này đều đề cập đến một dạng gam màu rộng nào đó, nhưng không phải tất cả đều sử dụng cùng một công nghệ chấm lượng tử. Một số thậm chí có thể không sử dụng chấm lượng tử. Một lần nữa, đây chỉ là lời nhắc nhở rằng bạn không thể mua TV chỉ bằng cách xem các chiến dịch tiếp thị của nhà sản xuất.
Kết luận
Mua TV có thể là một quá trình khó khăn. Việc nắm rõ loại tấm nền được sử dụng trên chiếc TV bạn quan tâm chắc chắn có thể giúp bạn hình dung được những gì mong đợi, nhưng nó không phản ánh toàn cảnh. Bạn nên tìm hiểu về các loại tấm nền cụ thể để bắt đầu, nhưng hãy xem xét các bài đánh giá để tim hiểu hiệu suất thực tế của TV.
Bài viết này sẽ phân tích các loại tấm nền TV phổ biến nhất mà bạn có thể gặp trên thị trường và đưa ra một vài gợi ý để giúp bạn quyết định loại nào phù hợp.
Cây phả hệ TV
Cây phả hệ TV năm 2025 chủ yếu được chia thành hai loại chính: LED và OLED. Các thuật ngữ này đề cập đến cách TV tạo ra ánh sáng cho phép bạn nhìn thấy hình ảnh. Cả LED và OLED đều có hai loại chính, nhưng có rất nhiều biến thể khác nhau. Ngay cả trong cùng một loại tấm nền, chúng không được tạo ra giống nhau, và bất kỳ loại tấm nền nào cũng có những mẫu tốt và xấu. Điều quan trọng là phải xem xét hiệu suất cụ thể của mẫu bạn quan tâm trước khi quyết định mua, nhưng việc biết loại tấm nền bạn đang tìm kiếm có thể giúp thu hẹp phạm vi tìm kiếm chiếc TV phù hợp. Các nhà sản xuất tấm nền TV cũng đang nỗ lực không ngừng để cải tiến các công nghệ hiện có, vì vậy, ngay cả từ năm này sang năm khác, hiệu suất vẫn có thể có sự khác biệt đáng kể.
Dưới đây là những điểm cơ bản của hai loại tấm nền LED và OLED cùng các biến thể của chúng. Bài viết sẽ tập trung vào các công nghệ TV vẫn được sử dụng vào năm 2025 nên sẽ không đề cập đến các loại màn hình đã lỗi thời như màn hình plasma, CCFL hoặc CRT.
LED/LCD
Lựa chọn phù hợp cho:
- Phòng sáng
- Màu sắc rực rỡ
- Nhiều lựa chọn về giá cả và kích cỡ
Mặc dù hầu hết TV trên thị trường hiện nay được quảng cáo là LED, nhưng thực tế chúng không phải là TV LED. Đây thực chất là TV LCD sử dụng đèn nền LED để chiếu sáng màn hình. Những đèn LED này thường được sắp xếp theo dạng lưới ngay phía sau màn hình (LED chiếu sáng nền) nhưng cũng có một số TV sắp xếp các đèn LED thành một hàng dọc theo mép màn hình (LED chiếu sáng cạnh – edge led). TV LED thực sự cũng tồn tại, nhưng chúng thường được gọi là Micro LED và cực kỳ đắt tiền.
Có hai loại TV LED chính trên thị trường: VA và IPS. Trong khi phần LED trong tên gọi bắt nguồn từ đèn nền, VA hoặc IPS đề cập đến bộ phận của TV chịu trách nhiệm quyết định lượng ánh sáng cần cho qua màn hình, kiểm soát các mức độ đỏ, xanh lá cây và xanh lam tạo nên mỗi điểm ảnh. Hãy tưởng tượng nó giống như mống mắt của máy ảnh, VA và IPS chỉ đơn giản là kiểm soát luồng ánh sáng từ đèn nền đi qua từng điểm ảnh phụ.
TV LED vẫn chiếm phần lớn thị trường TV. Mọi hãng đều bán TV LED, với mọi kích cỡ mà bạn có thể tưởng tượng, từ những chiếc TV nhà bếp nhỏ 24 inch cho đến những chiếc TV khổng lồ 115 inch có thể lấp đầy cả một bức tường. TV LED cũng có nhiều phân khúc khác nhau, vì vậy bất kể bạn đang tìm kiếm điều gì, sẽ luôn có một chiếc TV LED đáp ứng nhu cầu.
VA
Lựa chọn phù hợp cho:
- Màu đen sâu
- Màu sắc đẹp
- Nhiều lựa chọn
- Độ sáng
Ngoài ra còn có một số biến thể của tấm nền VA, bao gồm HVA và WHVA. Tấm nền HVA đã được sử dụng trong vài năm nay và mang lại những cải tiến không đáng kể so với công nghệ VA cũ. WHVA lần đầu tiên xuất hiện vào năm 2025 trên các TV gồm TCL C8K, Samsung QN90F và Samsung QN990F, cung cấp gam màu rộng hơn so với tấm nền HVA truyền thống và góc nhìn tốt hơn một chút.
IPS
Lựa chọn phù hợp cho:
- Góc nhìn rộng
- Khả năng xử lý chuyển động mượt
- Độ sáng
Ngoài ra còn có một vài biến thể của IPS, phổ biến nhất là ADS và ADS Pro. Chúng ta thường nhóm tất cả chúng lại với nhau dưới dạng IPS, nhưng tấm nền ADS cải thiện IPS ở nhiều khía cạnh khác nhau, bao gồm độ đồng đều màu sắc, góc nhìn và độ sáng. Tấm nền ADS đã vượt trội hơn IPS về mức độ phổ biến, và hầu hết các tấm nền IPS trên thị trường vào năm 2025 thực chất là ADS hoặc ADS Pro.
OLED
Lựa chọn phù hợp cho:- Phòng tối
- Rạp hát tại nhà
- Chơi game
Không giống như đèn LED cần đèn nền để tạo ra ánh sáng, OLED hoàn toàn tự phát sáng. Thay vì đèn LED nằm sau lớp TFT, mỗi điểm ảnh OLED riêng lẻ tự phát ra ánh sáng. Điều này mang lại trải nghiệm phòng tối thực sự ngoạn mục, với màu đen sâu thẳm ngay cả trong những cảnh phức tạp nhất, với độ đồng đều hoàn hảo và hoàn toàn không có quầng sáng xung quanh các điểm sáng.
Tuy nhiên, đó chưa phải là tất cả! OLED cũng là TV tuyệt vời cho chơi game, với thời gian phản hồi gần như tức thời. Chúng nhanh hơn bất kỳ công nghệ LED nào, mang lại chuyển động rõ nét mà không bị nhòe hình đáng kể phía sau các vật thể chuyển động nhanh. Tuy nhiên, OLED không hoàn hảo, vì chúng thường không sáng bằng đèn LED cao cấp và có khả năng bị lưu ảnh khi tiếp xúc với nội dung tĩnh.
Có hai loại OLED chính vào năm 2025: WOLED và QD-OLED. Mặc dù cả hai đều mang lại màu đen sâu thẳm và thời gian phản hồi tức thì như nhau, nhưng vẫn có một số khác biệt đáng chú ý giữa chúng, và mỗi loại đều có ưu và nhược điểm.
OLED thường được coi là TV ở phân khúc tầm trung trở lên. Chúng bị hạn chế hơn về kích thước và giá cả so với LED, vì vậy nếu bạn có ngân sách eo hẹp, bạn khó có thể tìm thấy sản phẩm mình cần. Có một vài mẫu OLED 42 và 48 inch, nhưng hầu hết các mẫu OLED chỉ có kích thước từ 55 đến 77 inch. Nếu bạn muốn một chiếc màn hình nhỏ hơn, cũng có rất nhiều màn hình OLED, một số trong số đó còn được tích hợp nền tảng thông minh để bạn có thể sử dụng như một chiếc TV. Ngoài ra còn có một vài mẫu 83 và 97 inch, nhưng các mẫu OLED cỡ đó hiện tại có chất lượng hiển thị không tốt bằng các mẫu có kích thước nhỏ hơn và chúng rất đắt. Nhìn chung, OLED thường mang lại chất lượng hình ảnh tốt nhất trên thị trường, nhưng giá khởi điểm lại cao hơn so với LED và kích thước cũng bé hơn, hiện không có TV OLED cỡ trên 100 inch còn TV LED có tới 115 inch rồi.
WOLED
Lựa chọn phù hợp cho:
- Phòng tối
- Xử lý chuyển động
WOLED là loại tấm nền OLED lâu đời nhất hiện có trên thị trường. Nó là viết tắt của white organic light-emitting diode (đi-ốt phát quang hữu cơ trắng), dùng để chỉ ánh sáng được sử dụng để tạo ra hình ảnh. TV WOLED sử dụng một lớp vật liệu OLED để tạo ra ánh sáng trắng làm đế tấm nền. Ánh sáng này sau đó đi qua ba bộ lọc màu để tạo ra các điểm ảnh phụ màu đỏ, lục và lam. Điểm ảnh phụ thứ tư cho phép ánh sáng trắng đi thẳng mà không cần bộ lọc; điều này được sử dụng để tăng độ sáng tổng thể của mỗi điểm ảnh. Tấm nền WOLED rất phổ biến và đã được các thương hiệu như LG và Sony sử dụng trong nhiều năm.
QD-OLED
Lựa chọn phù hợp cho:
- Phòng tối
- Xử lý chuyển động
- Màu sắc tươi sáng hơn
Sự khác biệt lớn nhất giữa hai loại tấm nền này là cách chúng xử lý ánh sáng xung quanh. Tấm nền QD-OLED không có lớp phân cực. Điều này giúp tăng độ sáng tối đa và góc nhìn, nhưng có một nhược điểm lớn: tông màu hồng/tím dễ nhận thấy khi xem trong phòng có ánh sáng xung quanh. Ngay cả trong phòng tối, ánh sáng phát ra từ TV vẫn có thể phản chiếu lên tường và gây ra hiệu ứng không mong muốn này. Không phải ai cũng gặp phải hiệu ứng này, nhưng nếu bạn gặp, nó có thể khá khó chịu. Tin tốt là vấn đề này chủ yếu xảy ra trong phòng sáng, vì vậy nếu bạn đến cửa hàng bán lẻ điện tử địa phương và xem trực tiếp, bạn có thể so sánh QD-OLED với WOLED tại đó và xem bạn có nhận thấy sự khác biệt về màu sắc hay không. Các phòng trưng bày thường không phải là nơi tốt để so sánh chất lượng hình ảnh, nhưng trong trường hợp này, điều đó thực sự hữu ích.
Các loại TV khác
Các tấm nền được đề cập ở trên không phải là loại TV duy nhất hiện có, nhưng bạn phải cẩn thận. Các nhà sản xuất TV thích tạo ra đủ loại thuật ngữ tiếp thị mới để bán TV. Hầu hết các thuật ngữ tiếp thị này không đề cập đến loại tấm nền cụ thể được sử dụng (các nhà sản xuất thường rất kín tiếng về điều này), nhưng chúng có thể đề cập đến các tính năng cụ thể trong cấu trúc của TV.
Mini LED
Mini LED thực chất không phải là một loại TV. Nó chủ yếu là một thuật ngữ tiếp thị được các nhà sản xuất sử dụng để chỉ rằng TV có tính năng làm mờ cục bộ toàn mảng chất lượng cao hơn, với đèn nền được tạo thành từ nhiều đèn LED nhỏ thay vì một số ít đèn LED lớn như các thế hệ trước. Tuy nhiên, điều này không phải lúc nào cũng đúng, vì vậy bạn thực sự cần xem xét hiệu suất thực tế của TV.
Ví dụ, Samsung The Frame Pro 2025 được tiếp thị là Mini LED, nhưng nó sử dụng tính năng làm mờ cục bộ chiếu sáng cạnh mà hầu như không có tác dụng gì. Một số thương hiệu thích tập trung vào số lượng vùng làm mờ, nhưng ngay cả điều đó cũng không phản ánh toàn bộ bức tranh, vì việc có nhiều vùng tối hơn cũng không quan trọng nếu TV thiếu khả năng xử lý cần thiết để kiểm soát các vùng một cách chính xác. Mini LED hướng đến việc cạnh tranh với OLED về hiệu suất phòng tối, nhưng các TV này vẫn chưa đạt được điều đó.
Micro LED
Micro LED là một loại tấm nền tương đối mới, nhằm mục đích kết hợp các điểm mạnh của Mini LED và OLED. Trong khi tấm nền Mini LED có hàng trăm (thậm chí hàng nghìn) đèn LED, thì tấm nền Micro LED lại có một đèn LED riêng cho mỗi điểm ảnh phụ. Vì những chiếc TV này có thể kiểm soát lượng ánh sáng phát ra từ từng điểm ảnh phụ riêng lẻ, chúng có độ tương phản tuyệt vời tương tự như OLED, nhưng lại không có các nhược điểm của OLED chẳng hạn như hiện tượng lưu ảnh. Chúng cực kỳ sáng, rực rỡ sắc màu và rất, rất đắt. Samsung là một trong những nhà tiên phong lớn nhất trong công nghệ này trong những năm gần đây nhưng giá của các TV Micro LED vượt rất xa tầm với của người tiêu dùng thông thường.
RGB Mini LED
RGB Mini LED là công nghệ sắp ra mắt, nhằm thu hẹp khoảng cách giữa Mini LED và Micro LED, cải thiện màu sắc và hiệu suất làm mờ cục bộ với mức giá phải chăng hơn. Thay vì sử dụng đèn LED xanh lam làm đèn nền, RGB Mini LED sử dụng đèn LED đỏ, xanh lá cây và xanh lam riêng biệt trong mỗi vùng làm mờ. Điều này giúp loại bỏ nhu cầu sử dụng bộ chuyển đổi màu chấm lượng tử hoặc bộ lọc màu kém hiệu quả, đồng thời cải thiện hiệu suất làm mờ cục bộ.
Mặc dù chưa có thông báo chính thức nào được các hãng đưa ra ở thời điểm hiện tại nhưng có nhiều tin đồn rằng Sony, TCL và Hisense sẽ ra mắt TV RGB Mini LED trong năm tới. Không giống như Micro LED, những tấm nền này dự kiến sẽ có giá cả phải chăng hơn nhiều, vì vậy chúng ta sẽ được nghe nhiều hơn về RGB Mini LED trong vài tháng tới.
QLED
Cũng giống như Mini LED ở trên, QLED không thực sự mang ý nghĩa gì cả. Nó thường ám chỉ một dạng công nghệ gam màu rộng, phổ biến nhất là công nghệ chấm lượng tử. Chấm lượng tử đơn giản là một cách tốt hơn nhiều để tạo ra màu sắc, và khi được sử dụng đúng cách, những chiếc TV này thường có màu sắc tốt. Chúng có thể được tìm thấy trên hầu hết mọi chiếc TV, và vì nó chỉ là một lớp bổ sung, nên việc chúng sử dụng tấm nền VA hay IPS, hay bất kỳ biến thể nào khác, đều không quan trọng.
QLED chỉ là một thuật ngữ tiếp thị cho công nghệ gam màu rộng; các thương hiệu khác nhau đã nghĩ ra tên gọi riêng cho nó, nhưng tất cả đều đề cập đến công nghệ gam màu rộng. Dưới đây chỉ là một vài ví dụ từ một số thương hiệu khác:
Samsung: QLED, Neo QLED
LG: QNED
Sony: Triluminos/Triluminos Pro
Hisense: ULED
TCL: QLED, QD-Mini LED
Tất cả các thuật ngữ tiếp thị này đều đề cập đến một dạng gam màu rộng nào đó, nhưng không phải tất cả đều sử dụng cùng một công nghệ chấm lượng tử. Một số thậm chí có thể không sử dụng chấm lượng tử. Một lần nữa, đây chỉ là lời nhắc nhở rằng bạn không thể mua TV chỉ bằng cách xem các chiến dịch tiếp thị của nhà sản xuất.
Kết luận
Mua TV có thể là một quá trình khó khăn. Việc nắm rõ loại tấm nền được sử dụng trên chiếc TV bạn quan tâm chắc chắn có thể giúp bạn hình dung được những gì mong đợi, nhưng nó không phản ánh toàn cảnh. Bạn nên tìm hiểu về các loại tấm nền cụ thể để bắt đầu, nhưng hãy xem xét các bài đánh giá để tim hiểu hiệu suất thực tế của TV.
>> So sánh chi tiết các khác biệt giữa TV Mini LED và TV OLED
>> Tìm hiểu công nghệ OLED đột phá “Primary RGB Tandem” trên các TV xịn nhất của LG
Nguồn: Rtings







