Trung Đào✔
Writer
Nhồi máu cơ tim là một trong những bệnh tim mạch gây tử vong nhiều nhất, và thách thức trong điều trị nằm ở việc làm thế nào để khôi phục khả năng tự phục hồi của "trái tim không có khả năng tái tạo".
Gần đây, Trung tâm Nghiên cứu Xuất sắc về Khoa học Tế bào Phân tử thuộc Viện Hàn lâm Khoa học Trung Quốc và các nhà nghiên cứu khác đã phát hiện ra một nhóm tế bào đặc biệt kiểm soát quá trình tái tạo tim - tế bào cơ tim Clu⁺. Dựa trên phát hiện này, nhóm nghiên cứu đã tạo ra các mô hình tim Clu⁺ được thiết kế đặc biệt, giúp phục hồi chức năng tim ở mô hình chuột trưởng thành bị nhồi máu cơ tim, mở ra một hướng đi mới cho liệu pháp tái tạo tim.
Bí ẩn về sự “tái sinh” của trái tim
Mặc dù tim người trưởng thành không thể tự tái tạo, nhưng có một số "chuyên gia tái tạo tim" tự nhiên. Cá ngựa vằn , kỳ nhông, và thậm chí cả chuột dưới một tuần tuổi có thể tự tái tạo mô cơ tim khỏe mạnh sau khi bị tổn thương tim.
Đặc biệt, chuột sơ sinh bị cắt bỏ tim đỉnh có thể nhanh chóng phục hồi cấu trúc và chức năng, nhưng khả năng này "biến mất" trong vòng một tuần sau khi sinh. Sự khác biệt về khả năng tái tạo giữa các loài và các giai đoạn phát triển này đã gây khó hiểu cho cộng đồng khoa học.
Nhóm nghiên cứu đã sử dụng kỹ thuật giải trình tự tế bào đơn và phân tích biểu hiện gen theo không gian để phân tích tim chuột với khả năng tái tạo khác nhau. Kết quả cho thấy rằng trong những trái tim mới hình thành có khả năng tái tạo, một loại tế bào cơ tim độc đáo tế bào cơ tim Clu⁺ - xuất hiện sau tổn thương tim.
Các tế bào cơ tim Clu⁺ có những đặc điểm sau: chúng chỉ tồn tại trong tim sau tổn thương sơ sinh và hầu như không thể phát hiện được trong tim người trưởng thành; chúng tập trung nhiều ở rìa vết thương, nơi là môi trường hoạt động mạnh nhất cho quá trình tái tạo; và chúng trở thành "tế bào sửa chữa chuyên biệt" được tạo ra do tổn thương.
Khi các tế bào này bị "loại bỏ" trong thí nghiệm, tim của chuột sơ sinh không thể tái tạo, cho thấy rằng tế bào cơ tim Clu⁺ là một "công tắc" quan trọng cho quá trình sửa chữa tim.
Chìa khóa để phục hồi tim

▲Nghiên cứu omics tế bào đơn tiết lộ "các tế bào sửa chữa chuyên biệt" trong các vùng bị tổn thương của tim tái tạo
Nhóm nghiên cứu còn phát hiện ra rằng cơ chế mà các tế bào cơ tim Clu⁺ thực hiện chức năng sửa chữa tim nằm ở việc tiết ra một phân tử quan trọng - CLU (Clusterin). CLU hoạt động như thể nhấn đồng thời hai nút sửa chữa:
Nút 1: Ngăn chặn các tế bào miễn dịch gây rắc rối. Sau tổn thương tim, tình trạng viêm quá mức có thể cản trở quá trình sửa chữa mô. CLU có thể chuyển đổi đại thực bào từ "chế độ gây viêm" sang "chế độ sửa chữa có lợi", giúp làm dịu tình trạng viêm.
Nút thứ hai: Kích thích sự tái sinh tế bào cơ tim. Đại thực bào được điều hòa bởi CLU tiết ra BMP2, thúc đẩy các tế bào cơ tim ngoại vi trở lại chu kỳ tăng sinh và thúc đẩy sự hình thành mô cơ tim mới. Nói cách khác, CLU có thể đồng thời điều hòa hệ thống miễn dịch và các tế bào cơ tim, cho phép tim bị tổn thương tái tạo. Ngay cả ở tim người trưởng thành thiếu khả năng tái tạo, việc kích hoạt gen Clu cũng có thể cho thấy sự gia tăng tăng sinh cơ tim, giảm sẹo và cải thiện chức năng tim.
Dữ liệu lâm sàng cho thấy nồng độ CLU trong huyết thanh càng cao ở bệnh nhân nhồi máu cơ tim thì chức năng tim của bệnh nhân càng ít bị suy giảm, điều này cho thấy nồng độ CLU cao hơn có thể thúc đẩy quá trình phục hồi tim ở người.

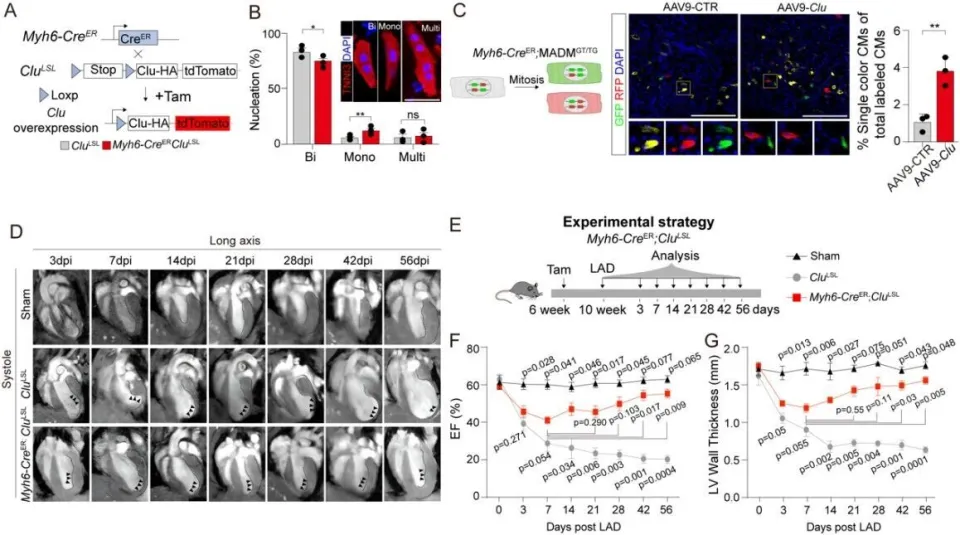
Sự biểu hiện quá mức của Clu khởi động lại quá trình tăng sinh tế bào cơ tim và cải thiện chức năng tim ở động vật trưởng thành bị nhồi máu cơ tim.
Nhóm nghiên cứu cũng sử dụng tế bào gốc phôi người để tạo ra các cơ quan tim nhân tạo có khả năng biểu hiện CLU cao, về cơ bản là mô tim thu nhỏ với "khả năng sửa chữa siêu việt ". Khi các cơ quan này được cấy ghép vào chuột bị nhồi máu cơ tim, chúng có thể tồn tại trong thời gian dài và hợp nhất với tim chủ, thúc đẩy sự phát triển của các tế bào cơ tim xung quanh, cải thiện chức năng co bóp của tim bị tổn thương và tạo ra môi trường miễn dịch thuận lợi hơn cho quá trình sửa chữa.
Trái tim có khả năng "tự phục hồi".

Cấy ghép mô tim người nhân tạo giúp phục hồi chức năng tim sau nhồi máu cơ tim.
Nghiên cứu này trả lời câu hỏi tại sao tim trẻ sơ sinh có thể tái tạo nhưng tim người lớn thì không, chứng minh khả năng khôi phục khả năng sửa chữa của tim người lớn bằng cách điều chỉnh phân tử quan trọng CLU.
Gần đây, Trung tâm Nghiên cứu Xuất sắc về Khoa học Tế bào Phân tử thuộc Viện Hàn lâm Khoa học Trung Quốc và các nhà nghiên cứu khác đã phát hiện ra một nhóm tế bào đặc biệt kiểm soát quá trình tái tạo tim - tế bào cơ tim Clu⁺. Dựa trên phát hiện này, nhóm nghiên cứu đã tạo ra các mô hình tim Clu⁺ được thiết kế đặc biệt, giúp phục hồi chức năng tim ở mô hình chuột trưởng thành bị nhồi máu cơ tim, mở ra một hướng đi mới cho liệu pháp tái tạo tim.
Bí ẩn về sự “tái sinh” của trái tim
Mặc dù tim người trưởng thành không thể tự tái tạo, nhưng có một số "chuyên gia tái tạo tim" tự nhiên. Cá ngựa vằn , kỳ nhông, và thậm chí cả chuột dưới một tuần tuổi có thể tự tái tạo mô cơ tim khỏe mạnh sau khi bị tổn thương tim.
Đặc biệt, chuột sơ sinh bị cắt bỏ tim đỉnh có thể nhanh chóng phục hồi cấu trúc và chức năng, nhưng khả năng này "biến mất" trong vòng một tuần sau khi sinh. Sự khác biệt về khả năng tái tạo giữa các loài và các giai đoạn phát triển này đã gây khó hiểu cho cộng đồng khoa học.
Nhóm nghiên cứu đã sử dụng kỹ thuật giải trình tự tế bào đơn và phân tích biểu hiện gen theo không gian để phân tích tim chuột với khả năng tái tạo khác nhau. Kết quả cho thấy rằng trong những trái tim mới hình thành có khả năng tái tạo, một loại tế bào cơ tim độc đáo tế bào cơ tim Clu⁺ - xuất hiện sau tổn thương tim.
Các tế bào cơ tim Clu⁺ có những đặc điểm sau: chúng chỉ tồn tại trong tim sau tổn thương sơ sinh và hầu như không thể phát hiện được trong tim người trưởng thành; chúng tập trung nhiều ở rìa vết thương, nơi là môi trường hoạt động mạnh nhất cho quá trình tái tạo; và chúng trở thành "tế bào sửa chữa chuyên biệt" được tạo ra do tổn thương.
Khi các tế bào này bị "loại bỏ" trong thí nghiệm, tim của chuột sơ sinh không thể tái tạo, cho thấy rằng tế bào cơ tim Clu⁺ là một "công tắc" quan trọng cho quá trình sửa chữa tim.
Chìa khóa để phục hồi tim

▲Nghiên cứu omics tế bào đơn tiết lộ "các tế bào sửa chữa chuyên biệt" trong các vùng bị tổn thương của tim tái tạo
Nhóm nghiên cứu còn phát hiện ra rằng cơ chế mà các tế bào cơ tim Clu⁺ thực hiện chức năng sửa chữa tim nằm ở việc tiết ra một phân tử quan trọng - CLU (Clusterin). CLU hoạt động như thể nhấn đồng thời hai nút sửa chữa:
Nút 1: Ngăn chặn các tế bào miễn dịch gây rắc rối. Sau tổn thương tim, tình trạng viêm quá mức có thể cản trở quá trình sửa chữa mô. CLU có thể chuyển đổi đại thực bào từ "chế độ gây viêm" sang "chế độ sửa chữa có lợi", giúp làm dịu tình trạng viêm.
Nút thứ hai: Kích thích sự tái sinh tế bào cơ tim. Đại thực bào được điều hòa bởi CLU tiết ra BMP2, thúc đẩy các tế bào cơ tim ngoại vi trở lại chu kỳ tăng sinh và thúc đẩy sự hình thành mô cơ tim mới. Nói cách khác, CLU có thể đồng thời điều hòa hệ thống miễn dịch và các tế bào cơ tim, cho phép tim bị tổn thương tái tạo. Ngay cả ở tim người trưởng thành thiếu khả năng tái tạo, việc kích hoạt gen Clu cũng có thể cho thấy sự gia tăng tăng sinh cơ tim, giảm sẹo và cải thiện chức năng tim.
Dữ liệu lâm sàng cho thấy nồng độ CLU trong huyết thanh càng cao ở bệnh nhân nhồi máu cơ tim thì chức năng tim của bệnh nhân càng ít bị suy giảm, điều này cho thấy nồng độ CLU cao hơn có thể thúc đẩy quá trình phục hồi tim ở người.

Sự biểu hiện quá mức của Clu khởi động lại quá trình tăng sinh tế bào cơ tim và cải thiện chức năng tim ở động vật trưởng thành bị nhồi máu cơ tim.
Nhóm nghiên cứu cũng sử dụng tế bào gốc phôi người để tạo ra các cơ quan tim nhân tạo có khả năng biểu hiện CLU cao, về cơ bản là mô tim thu nhỏ với "khả năng sửa chữa siêu việt ". Khi các cơ quan này được cấy ghép vào chuột bị nhồi máu cơ tim, chúng có thể tồn tại trong thời gian dài và hợp nhất với tim chủ, thúc đẩy sự phát triển của các tế bào cơ tim xung quanh, cải thiện chức năng co bóp của tim bị tổn thương và tạo ra môi trường miễn dịch thuận lợi hơn cho quá trình sửa chữa.
Trái tim có khả năng "tự phục hồi".

Cấy ghép mô tim người nhân tạo giúp phục hồi chức năng tim sau nhồi máu cơ tim.
Nghiên cứu này trả lời câu hỏi tại sao tim trẻ sơ sinh có thể tái tạo nhưng tim người lớn thì không, chứng minh khả năng khôi phục khả năng sửa chữa của tim người lớn bằng cách điều chỉnh phân tử quan trọng CLU.